国家职业资格目录将调整!人社部:实行职业技能等级认定,与职业资格衔接!

来源:本站  |   编辑:管理员  |  日期:2019-09-10  |   字体:T T T   |  点击量:4213

来源:人力资源社会保障部官网,整理:度川管理研究部

2013年以来,国务院先后分七批取消434项职业资格,占部门设置职业资格总数的70%以上。

随着职业资格改革深入,技能人员职业资格大幅减少,作为技能人才评价的主要方式,职业资格评价已难以满足技能劳动者需要,亟需改革完善技能人才评价制度,建立职业技能等级制度,并做好与职业资格制度的衔接。

近日,人力资源社会保障部印发了《关于改革完善技能人才评价制度的意见》。

1、调整职业资格目录

  • 准入类职业资格,继续保留在目录内。

  • 对关系公共利益或涉及国家安全、公共安全、人身健康、生命财产安全的水平评价类职业资格,要依法依规转为准入类职业资格。

  • 对与国家安全、公共安全、人身健康、生命财产安全关系不密切的水平评价类职业资格,要逐步调整退出目录。

2、对社会通用性强、专业性强、技术技能要求高的职业(工种),可根据经济社会发展需要,实行职业技能等级认定。

  • 职业技能等级认定工作实行目录管理,向社会公开

  • 用人单位和社会培训评价组织按照有关规定开展职业技能等级认定。

  • 纳入目录的用人单位和社会培训评价组织,参照人力资源社会保障部制定的职业技能等级证书编码规则和样式,制作并颁发职业技能等级证书(或电子证书)。

3、建立由国家职业技能标准、行业企业评价规范、专项职业能力考核规范等构成的职业标准体系。

  • 职业资格评价要依据国家职业技能标准组织开展。

  • 职业技能等级认定要依据国家职业技能标准或行业企业评价规范组织开展。

  • 专项职业能力考核要依据经备案的考核规范组织开展。

4、职业技能等级,一般分为初级工、中级工、高级工、技师和高级技师五个等级。企业可根据需要,在相应的职业技能等级内划分层次,或在高级技师之上设立特级技师、首席技师等。

5、完善评价内容和方式,突出品德、能力和业绩评价,按规定综合运用理论知识考试、技能操作考核、业绩评审、竞赛选拔、企校合作等多种鉴定考评方式,提高评价的针对性和有效性。

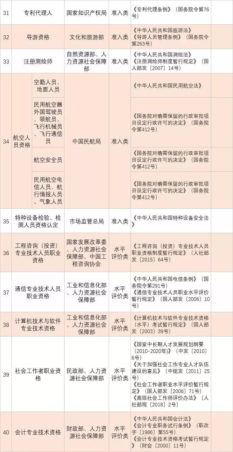
2019版国家职业资格目录

共计139项职业资格,专业技术人员职业资格58项(准入类35项、水平评价类23项),技能人员职业资格81项(准入类5项、水平评价类76项)。


文件原文:


人力资源社会保障部

关于改革完善技能人才评价制度的意见

人社部发﹝2019﹞90号

各省、自治区、直辖市及新疆生产建设兵团人力资源社会保障厅(局),国务院各部委、各直属机构人事劳动保障工作机构,中央军委办公厅秘书局,有关行业组织、中央企业等人事劳动保障工作机构:

建立科学的技能人才评价制度,对于加强职业技能培训,提高劳动者素质,促进劳动者就业创业,激励引导技能人才成长成才具有重要作用。为贯彻落实《关于分类推进人才评价机制改革的指导意见》等文件精神,根据国务院推进“放管服”改革要求,现就改革完善技能人才评价制度提出如下意见。

一、总体要求

(一)指导思想。

(二)基本原则。

——坚持深化改革。围绕“放管服”改革部署要求,深化技能人才评价机制改革,进一步简政放权,推动政府职能转变,形成适应经济社会发展和技能人才发展需要的评价制度。

——坚持多元评价。完善国家职业资格目录,实行清单式管理,建立职业技能等级制度并做好与职业资格制度的衔接,规范专项职业能力考核,实行多元化技能评价。

——坚持科学公正。科学制定评价标准,注重职业道德,体现工匠精神,突出职业能力导向,强化工作业绩和贡献,推动评价工作科学、客观、公正进行。

——坚持以用为本。推动人才评价与使用激励紧密结合,引导技能人才培养培训,畅通技能人才发展通道,促进提高技能人才待遇水平和社会地位。

(三)主要目标。发挥政府、用人单位、社会组织等多元主体作用,建立健全以职业资格评价、职业技能等级认定和专项职业能力考核等为主要内容的技能人才评价制度,完善宏观管理、标准构建、组织实施、质量监管、服务保障等工作体系,形成有利于技能人才成长和发挥作用的制度环境,促进优秀技能人才脱颖而出,为经济高质量发展提供支撑。

二、改革技能人才评价制度

(四)深化技能人员职业资格制度改革。巩固职业资格改革成果,完善国家职业资格目录。对准入类职业资格,继续保留在国家职业资格目录内。对关系公共利益或涉及国家安全、公共安全、人身健康、生命财产安全的水平评价类职业资格,要依法依规转为准入类职业资格。对与国家安全、公共安全、人身健康、生命财产安全关系不密切的水平评价类职业资格,要逐步调整退出目录,对其中社会通用性强、专业性强、技术技能要求高的职业(工种),可根据经济社会发展需要,实行职业技能等级认定。

(五)建立职业技能等级制度。建立并推行职业技能等级制度,由用人单位和社会培训评价组织按照有关规定开展职业技能等级认定。符合条件的用人单位可结合实际面向本单位职工自主开展,符合条件的用人单位按规定面向本单位以外人员提供职业技能等级认定服务。符合条件的社会培训评价组织可根据市场和就业需要,面向全体劳动者开展。职业技能等级认定要坚持客观、公正、科学、规范的原则,认定结果要经得起市场检验、为社会广泛认可。

(六)规范专项职业能力考核。根据脱贫攻坚、乡村振兴、农村转移劳动力培训等工作需要,开展专项职业能力考核工作。要结合新兴产业发展、地方特色产业需要和就业创业需求,选择市场需求大、可就业创业的最小技能单元(模块)进行专项职业能力考核,作为技能人才评价的重要补充。

三、健全技能人才评价标准

(七)建立健全评价标准。国家确定职业分类,依据职业分类,建立由国家职业技能标准、行业企业评价规范、专项职业能力考核规范等构成的多层次、相互衔接的职业标准体系,作为开展技能人才评价的依据。职业资格评价要依据国家职业技能标准组织开展;职业技能等级认定要依据国家职业技能标准或行业企业评价规范组织开展;专项职业能力考核要依据经备案的考核规范组织开展。推动成熟的行业企业评价规范和专项职业能力考核规范上升为国家职业技能标准。

(八)完善标准开发机制。国家职业技能标准由人力资源社会保障部会同有关行业部门组织制定并颁布。行业企业评价规范由行业组织和用人单位参照《国家职业技能标准编制技术规程》开发。专项职业能力考核规范按照有关规定组织开发。

(九)合理确定技能等级。按照国家职业技能标准和行业企业评价规范设置的职业技能等级,一般分为初级工、中级工、高级工、技师和高级技师五个等级。企业可根据需要,在相应的职业技能等级内划分层次,或在高级技师之上设立特级技师、首席技师等,拓宽技能人才职业发展空间。

四、完善评价内容和方式

(十)突出品德、能力和业绩评价。坚持把品德作为技能人才评价的首要内容,全面考察技能人才的工匠精神、职业道德、职业操守和从业行为,强化社会责任。坚持以能力、业绩、贡献为导向,注重考核岗位工作绩效,强化生产服务成果、创新成果和实际贡献。

(十一)实行分类评价。用人单位和社会培训评价组织要根据不同类型技能人才的工作特点,实行差别化技能评价。在统一的评价标准体系框架基础上,对技术技能型人才的评价,要突出实际操作能力和解决关键生产技术难题要求,并根据需要增加新知识、新技术、新方法等方面的要求。对知识技能型人才的评价,要围绕高新技术发展需要,突出掌握运用理论知识指导生产实践、创造性开展工作要求。对复合技能型人才的评价,应根据产业结构调整和科技进步发展,突出掌握多项技能、从事多工种多岗位复杂工作要求。

(十二)创新评价方式。用人单位和社会培训评价组织可结合实际,按规定综合运用理论知识考试、技能操作考核、业绩评审、竞赛选拔、企校合作等多种鉴定考评方式,克服唯学历、唯职称、唯论文倾向,提高评价的针对性和有效性。用人单位、技工院校坚持就业导向,自主开展职业技能等级认定,或委托社会培训评价组织进行职业技能等级认定。

五、加强监督管理服务

(十三)实行目录管理。建立技能人才评价工作目录管理制度并实行动态调整。动态发布新职业信息和国家职业技能标准。职业资格及实施机构由国家职业资格目录规定。职业技能等级认定工作实行目录管理,向社会公开。中央企业由人力资源社会保障部进行遴选,纳入职业技能等级认定目录,所属子公司、分公司等分支机构由所在地省级人力资源社会保障部门给予工作支持、兑现相应待遇并进行监管;其他用人单位由所在地省级人力资源社会保障部门进行遴选,纳入属地管理。社会培训评价组织由人力资源社会保障部进行遴选,纳入职业技能等级认定目录。

(十四)规范证书发放管理。职业资格证书按规定颁发。职业技能等级证书由用人单位和社会培训评价组织颁发,由人力资源社会保障部制定编码规则,规范证书(或电子证书)样式。按规定发放的职业资格证书和职业技能等级证书纳入人才统计和认定范围,作为落实有关人才政策的依据。

(十五)完善监督管理措施。各地要做好本地区技能人才评价工作的综合管理,通过现场督查、同行监督和社会监督,采取“双随机、一公开”和“互联网+监管”等方式,加强对用人单位和社会培训评价组织及其评价活动的监督管理。建立职业技能等级认定工作质量监控体系,健全用人单位和社会培训评价组织评估机制,定期组织评估,评估结果向社会公开。

(十六)加快政府职能转变。加大技能人才评价工作改革力度,进一步明确政府、市场、用人单位、社会组织等在人才评价中的职能定位,建立权责清晰、管理科学、协调高效的人才评价管理体制。改进政府人才评价宏观管理、政策法规制定、公共服务、监督保障等工作。推进人力资源社会保障部门所属职业技能鉴定中心职能调整,逐步退出具体认定工作,转向加强质量监督、提供公共服务等工作。鼓励支持社会组织、市场机构以及企业、院校等作为社会培训评价组织,提供技能评价服务。

各地区各部门要充分认识技能人才评价制度改革的重要性,将技能人才评价制度改革纳入重要议事日程,加强组织领导,结合实际制定具体办法并指导实施。要做好与职业资格相关政策的衔接过渡,稳慎有序推进改革。各地区各部门各有关方面要加强政策解读和舆论引导,积极回应社会关切,形成全社会关心支持参与技能人才评价制度改革的良好氛围。

人力资源社会保障部

2019年8月19日


上一篇:签合同,必须注意2个细节、10个事项、23个坑!

下一篇:招标投标、政府采购,到底谁服从谁?财政部:修改《政府采购法》已成各方共识